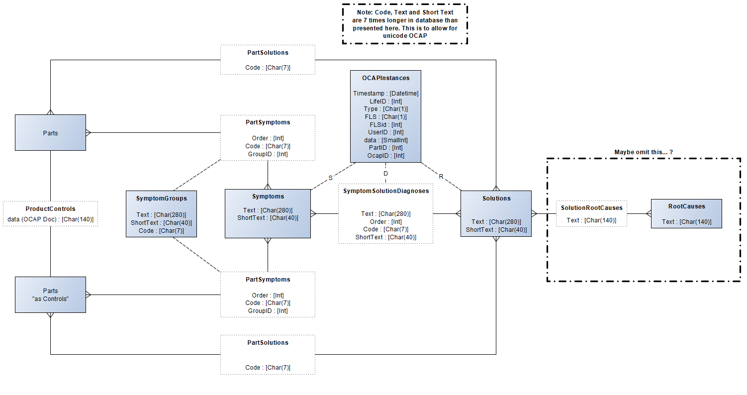
Project Description
I made a complex web application for tracking products through a factory. It was widely used and crazy customizable. It had a custom chrome browser built for factory workers and a web front-end for administrators and data consumers. There was custom sections that were made to be posted up on big screen TVs.
Image Gallery

